新闻中心
2025年智能传感器行业细分市场分析——MEMS惯性传感器(含代表厂商市场规模)【组图】
MEMS传感器是MEMS技术的一个应用,它们是利用微电子和微机械加工技术制造出来的新型传感器。这些传感器通常具有体积小、重量轻、成本低、功耗低、可靠性高等特点,适合批量化生产,并且易于集成和实现智能化。MEMS传感器可以用于检测各种物理量,如压力、加速度、温度、湿度、光学特性等,广泛应用于汽车、医疗、消费电子、工业自动化等领域。
作为MEMS传感器的重要分类,MEMS惯性传感器(Micro-Electro-Mechanical Systems Inertial Sensor)是一种利用微纳技术制造的微型惯性传感器,主要用于测量物体的加速度和角速度。它广泛应用于惯性导航、运动控制、姿态稳定等领域,其主要分类如下:

按MEMS惯性传感器的不同精度来看,低精度MEMS传感器主要应用于消费电子领域,中精度MEMS传感器主要应用于汽车行业,高精度MEMS惯性传感器主要应用于航天和国防领域。

根据IC insight,2023年全球惯性传感器出货结构中,47.0%为加速计,8.4%为陀螺仪,44.6%为IMU。近年来,独立的MEMS陀螺仪在高端消费电子和汽车电子市场中逐渐被IMU所替代,因此IMU占比相比过去有所提升。

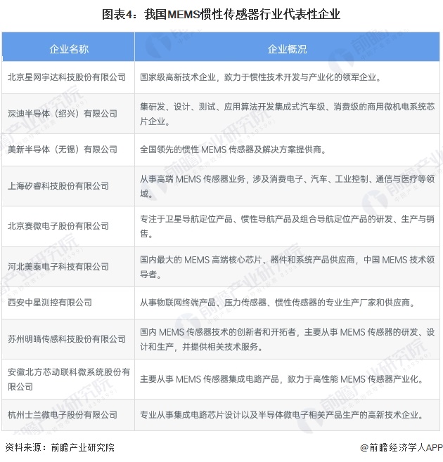
惯性传感器相对而言技术难度较高,全球市场的供应商就非常有限且集中,全球前四大厂商意法半导体、InvenSense、博世和AKM占据了70%左右的市场份额。目前国内MEMS惯性传感器公司有星网宇达、深迪半导体(上海)、美新半导体(无锡)、矽睿科技、耐威科技、明皜传感等等,但是国内公司在营业规模、技术水平、产品结构方面与国外相比存在明显差距,国内MEMS惯性传感器公司规模还相对较小,单个企业较少有年销售额超过1亿美金。

消费类市场仍是惯性MEMS器件最大的细分市场,但是价格压力巨大,竞争也是非常激烈,但随着智能汽车产业的发展,其在汽车领域的应用市场将会很快超越消费电子。根据ICWISE的数据,中国MEMS惯性传感器市场规模由2018年的45.7亿元增至2023年的85.6亿元。随着自动驾驶快速发展,高精度定位导航需求牵引与当下汽车市场销量兴旺趋势下,MEMS惯性传感器(陀螺仪)刚需爆发,预计中国惯性传感器市场仍以较快的增速增长,前瞻初步统计,2024年中国MEMS惯性传感器市场规模接近97亿元。

更多本行业研究分析详见前瞻产业研究院《中国智能传感器行业市场前瞻与投资战略规划分析报告》
同时前瞻产业研究院还提供产业新赛道研究投资可行性研究产业规划园区规划产业招商产业图谱产业大数据智慧招商系统行业地位证明IPO咨询/募投可研专精特新小巨人申报十五五规划等解决方案。如需转载引用本篇文章内容,请注明资料来源(前瞻产业研究院)。
更多深度行业分析尽在【前瞻经济学人APP】,还可以与500+经济学家/资深行业研究员交流互动。更多企业数据、企业资讯、企业发展情况尽在【企查猫APP】,性价比最高功能最全的企业查询平台。
本报告前瞻性、适时性地对智能传感器行业的发展背景、供需情况、市场规模、竞争格局等行业现状进行分析,并结合多年来智能传感器行业发展轨迹及实践经验,对智能传感器行...
如在招股说明书、公司年度报告中引用本篇文章数据,请联系前瞻产业研究院,联系电话:。


前瞻产业研究院中国产业咨询领导者,专业提供产业规划、产业申报、产业升级转型、产业园区规划、可行性报告等领域解决方案,扫一扫关注。
【MEMS传感器】行业市场规模:2024年中国MEMS传感器行业市场规模将达到217亿元 消费电子领域应用占比43.7%
2023年中国汽车传感器行业市场现状分析 传统与智能传感器企业各具优势【组图】
【MEMS传感器】行业市场规模:2024年全球MEMS传感器行业市场规模将达到106亿美元 惯性传感器占比35%
【最全】2025年智能传感器行业上市公司全方位对比(附业务布局汇总、业绩对比、业务规划等)
【智能传感器】行业市场规模:2024年中国智能传感器行业市场规模将达到1576亿元 华东市场占比达46.7%
2025-03-11 17:31:39
浏览次数: 次
返回列表